9月27日,成都市住建局印发《成都市房屋建筑和市政基础设施工程款支付担保管理暂行办法》,本办法自2023年11月1日起试行,试行期2年。
1、本办法所称工程款支付担保,是指由保证人向施工单位提供的,用于保证建设单位履行建设工程合同约定支付工程款的担保。
2、在本市行政区域内,工程建设施工合同总价款在1000万元及以上的工程项目(包括新建、改建、扩建的项目,总称工程项目)应当实行工程款支付担保。施工过程中若发生工程造价调整,应及时调整担保额。工程款支付担保费用计入工程造价。
3、其他工程:
建设单位和施工单位为同一主体的工程项目可以不提供工程款支付担保。
全部由财政性资金出资的工程建设项目,可免交工程款支付担保。
施工合同总价款在1000万元以下的工程项目,建设单位要求总承包单位提供履约担保的,建设单位应当提供工程款支付担保。
4、施工单位为工程款支付担保的债权人,建设单位为工程款支付担保的债务人。
5、 保函应当为不可撤销、见索即付保函。
6、工程款支付担保自安监备案后1个月内办理。未办理工程款支付担保的工程项目,“成都市建设领域农民工综合服务平台”将自动发出预警,由各区(市)县住建行业主管部门依法依规予以处理。
7、本通知发布前建设单位未提供工程款支付担保的,应在本通知发布后3个月内限期补充提供工程款支付担保,在建项目工程款支付担保额度根据实际完成支付的比例相应扣除。
文件原文:

成都市住房和城乡建设局关于印发《成都市房屋建筑和市政基础设施工程款支付担保管理暂行办法》的通知
成住建规〔2023〕12号
四川天府新区公园城市建设局,成都东部新区公共服务局,成都高新区公园城市建设局,各区(市)县建设行政主管部门,各在蓉建筑业企业,各相关单位:
为贯彻落实国务院《保障农民工工资支付条例》(国令第724号)、《国务院办公厅关于全面治理拖欠农民工工资问题的意见》(国办发〔2016〕1号)等相关法律法规、政策文件精神,为进一步规范建筑市场主体行为,有效遏制工程款和农民工工资拖欠问题,保障从事建设工程活动各方的合法权益,经研究,制定《成都市房屋建筑和市政基础设施工程款支付担保管理暂行办法》,请认真落实。
特此通知。
成都市住房和城乡建设局
2023年9月27日
第一条 为进一步规范建筑市场主体行为,降低工程风险,有效遏制工程款和农民工工资拖欠问题,保障从事建设工程活动各方的合法权益,维护社会稳定,根据《中华人民共和国民法典》《中华人民共和国建筑法》《保障农民工工资支付条例》、住房和城乡建设部等部门《关于加快推进房屋建筑和市政基础设施工程实行工程担保制度的指导意见》(建市〔2019〕68号)等法律法规和政策规定,制定本办法。
第二条 本办法所称工程款支付担保,是指由保证人向施工单位提供的,用于保证建设单位履行建设工程合同约定支付工程款的担保。
施工单位为工程款支付担保的债权人,建设单位为工程款支付担保的债务人。符合行业主管部门有关规定的银行业金融机构、保险机构、融资性担保公司,可作为保证人开展工程款支付担保业务。
第三条 保函应当为不可撤销、见索即付保函。在保函约定的有效期届满之前,除因施工合同中止执行、解除或法律法规规定的情况外,保证人、建设单位和施工单位不得以任何理由撤保。当保函约定的责任义务履行完毕,或保函约定期限到期,保函法律效力依法自动解除。建设单位工程款支付担保的有效截止时间为建设单位根据合同约定除工程质量保修金以外的全部工程结算款项结清之日起30天至180天。
第四条 同一保证人不得为同一工程建设施工合同提供建设单位工程款支付担保和施工单位履约担保。
施工单位不得指定具体的保证人,建设单位提供反担保的,反担保方不得为该担保项目的施工单位或与施工单位关联的企业。
第五条 担保公司担保的非融资担保责任余额的总额不得超过净资产的10倍;对单个建设项目的担保责任余额不得超过该担保公司净资产的10%。
第六条 在本市行政区域内,工程建设施工合同总价款在1000万元及以上的工程项目(包括新建、改建、扩建的项目,总称工程项目)应当实行工程款支付担保。施工过程中若发生工程造价调整,应及时调整担保额。工程款支付担保费用计入工程造价。
建设单位和施工单位为同一主体的工程项目可以不提供工程款支付担保。全部由财政性资金出资的工程建设项目,可免交工程款支付担保。施工合同总价款在1000万元以下的工程项目,建设单位要求总承包单位提供履约担保的,建设单位应当提供工程款支付担保。
第七条 工程款支付担保自安监备案后1个月内办理。未办理工程款支付担保的工程项目,“成都市建设领域农民工综合服务平台”将自动发出预警,由各区(市)县住建行业主管部门依法依规予以处理。
第八条 工程项目工程款支付担保金额不得低于工程合同总价款(扣除暂列金额、建设方代付材料款、质量保证金等)的10%,同时不得少于履约保证金金额。
第九条 在保函约定有效期内,建设单位未按照合同约定足额支付工程款的,施工单位有权要求保证人按照应付未付工程款为限,在担保范围内履行保证责任。
保证人代偿的工程款应当优先作为项目的人工费用。
第十条 房地产开发项目工程款支付担保实行差异化监管。房地产开发企业信用等级为C级的,其新建项目的担保金额不得低于建设工程施工合同总价款的15%。
第十一条 保证金额全部代偿后工程仍未完工的,建设单位应在15个工作日内向施工单位重新提交工程款支付担保。
第十二条 各区(市)县住建行政主管部门负责辖区内工程项目工程款支付担保的监督管理。对未按规定提供工程款支付担保的建设单位,依据《成都市建设单位信用信息管理办法(试行)的通知》等规定,由住建行政主管部门依规进行处理。逾期不改正的,依据《保障农民工工资支付条例》规定,移交相关行政执法部门处理。对未按规定提供工程款支付担保的国有建设单位,抄送国资等相关主管部门依法依规予以处理。
第十三条 银行业金融机构、保险机构、融资性担保公司未按规定履行工程款代偿职责,导致工程款拖欠,引发农民工集访讨薪的,将取消保证人业务开展权限。涉及违反金融监管法律法规的,移送相关监管部门依法查处。
第十四条 本通知发布前建设单位未提供工程款支付担保的,应在本通知发布后3个月内限期补充提供工程款支付担保,在建项目工程款支付担保额度根据实际完成支付的比例相应扣除。
第十五条 本办法自2023年11月1日起试行,试行期2年。法律法规及国家、四川省有相关政策规定的,从其规定。
附件:
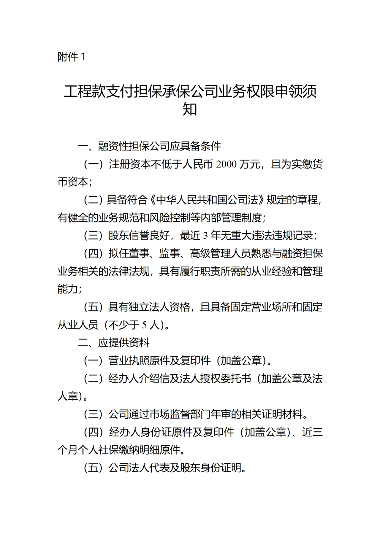
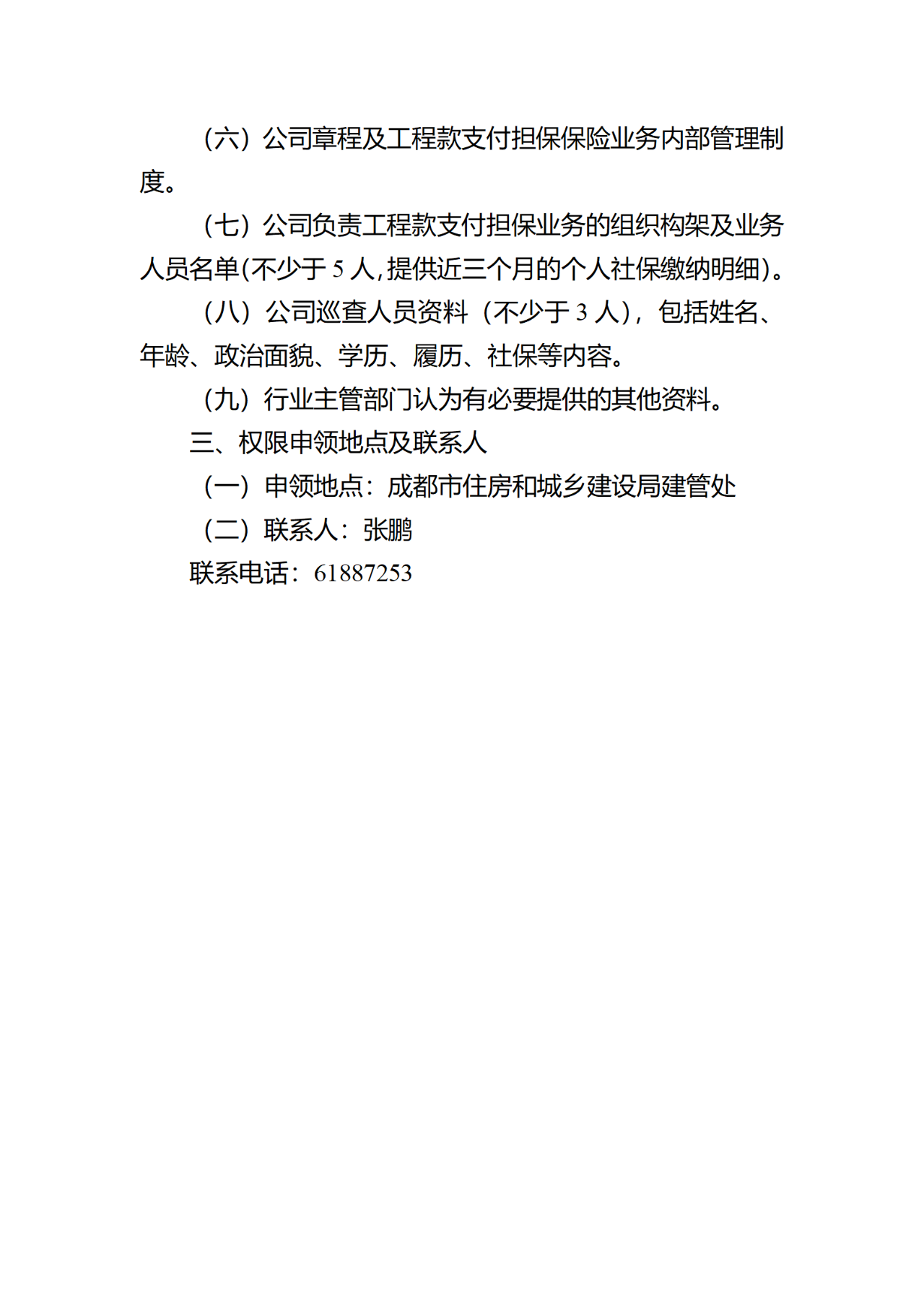
1.工程款支付担保承保公司业务权限申领须知
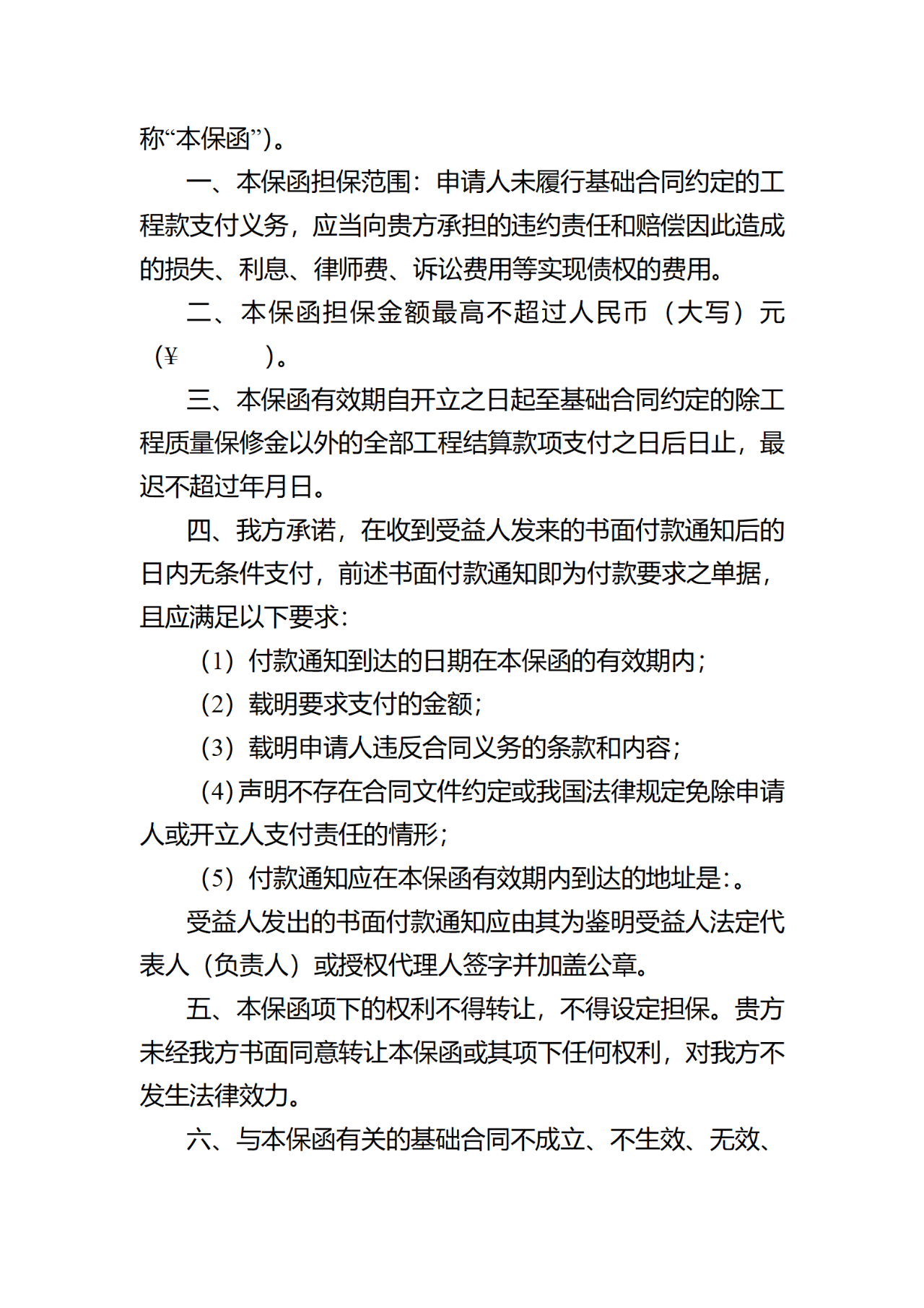
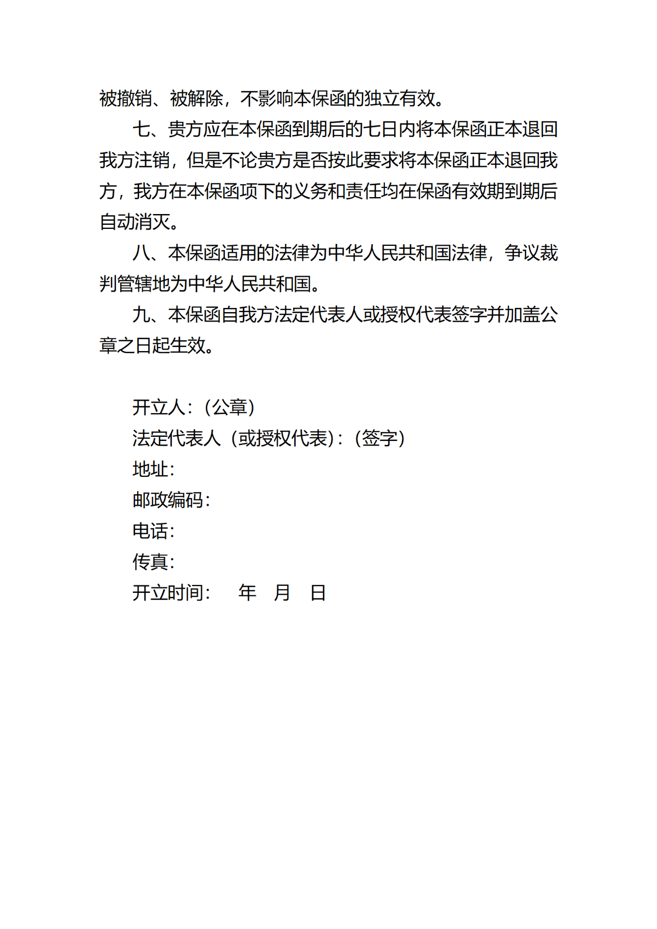
2.工程款支付担保函模版





来源:成都市住建局,整理:度川管理研究部,转载请注明!